Kasutuslooskeem (Use Case Diagramm)
Эктор (actor) – Aktor – inimese kujund – это множество логически связанных ролей, исполняемых при взаимодействии с прецедентами или сущностями.
Прецедент (use-case) = kasutusjuhtum tähistatakse ovaaliga/elipsiga – описание отдельного аспекта поведения системы с точки зрения пользователя.
Aktorid ja kasutusjuhtumid ühendatakse oma vahel joonega või noolega.
Märgid:
Graafiliselt kujutatakse ektorit „inimese“ kujul.
Pretsedendid on märgitud ellipsi sees.
Pretsedendid ja ektorid on ühendatud joonte või nooltega.
Noolte suund näitab, kellelt teenust/teenuseid taotletakse.
Kasutatav programm Visio

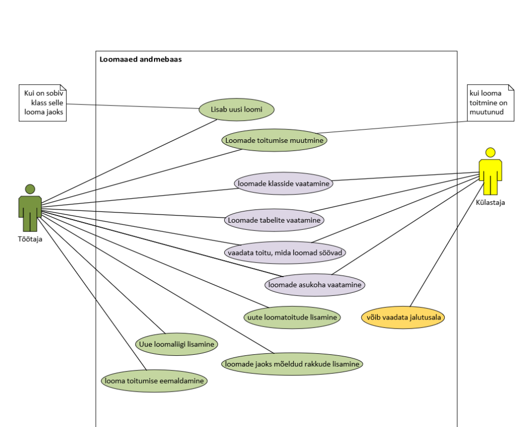
Minu Kasutuslooskeem

Rollid diagrammis
Diagramm näitab loomaaia andmebaasi süsteemi ja selles on kaks rolli:
- Töötaja – haldab loomade andmeid ja lisab uut infot
- Külastaja – vaatab loomade kohta käivat infot
Töötaja tegevused
Töötaja saab süsteemis:
- lisada uusi loomi
- lisada uue loomaliigi
- muuta või eemaldada loomade toitumise infot
- lisada uusi loomatoite
- lisada loomade jaoks mõeldud rakke
Külastaja tegevused
Külastaja saab:
- vaadata loomade klasse ja tabeleid
- vaadata mida loomad söövad
- vaadata loomade asukohta
- vaadata jalutusalasid
Kokkuvõte
Diagramm näitab, kuidas töötaja haldab loomaaia andmebaasi ja kuidas külastaja saab süsteemist loomade kohta infot vaadata.

