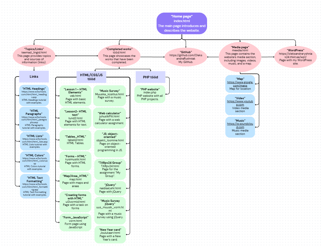
StoryBoard

storyboard (in Estonian: süžeetahvel) is a graphical scheme used in web design to plan the structure of a website. It serves as a visual guide that can be hand-drawn on paper, created with graphics software, or generated by web editors (HTML editors).

The Purpose of a Storyboard:

  • Decision Making: It is used alongside a site map to help project teams make critical decisions regarding design, technology, and budget.
  • Project Overview: A good storyboard provides everyone involved in the project with a clear and shared understanding of the website being developed.
  • Functional Planning: It focuses on the main functional parts of the website rather than documenting every single individual page.

Key Characteristics:

  • Content Details: Typically, each page represented in the storyboard includes a title and short notes regarding its content.
  • Layout Focus: While it does not contain information about the visual design (such as specific colors or styles), it allows stakeholders to see which basic elements will be present on each page.
  • Relationship to Other Methods: It is one of several design methods, which also include site maps (text-based structure), wireframes (schematic layouts showing component placement), and scenarios (textual descriptions of user stories).

Unlike a wireframe, which specifically shows the placement of components as “information blocks” to define the layout, the storyboard acts more as a functional roadmap for the site’s main sections.

My StoryBoard: