Tarkvaraarenduse elutsükli mudelid
Lühikokkuvõte
Tarkvaraarenduse elutsükkel (SDLC)
Tarkvaraarenduse elutsükkel (SDLC) on struktureeritud protsess, mida arendusmeeskonnad järgivad tarkvararakenduste kavandamiseks, arendamiseks, testimiseks ja juurutamiseks. Selle eesmärk on tagada tarkvara tõhus valmimine viisil, mis vastab kasutajate spetsiifilistele vajadustele. SDLC kirjeldab arenduse etappe ja nende täitmise järjekorda. Tüüpilised faasid on planeerimine ja nõuete analüüs, disain, arendus (kodeerimine), testimine, evitamine (paigaldamine) ja hooldus.
Miks kasutatakse erinevaid mudeleid?
Erinevaid arendusmudeleid kasutatakse, sest projektide suurus, keerukus ja vajadused on varieeruvad. Sobiva mudeli valik sõltub mitmest tegurist:
- Projekti suurus ja keerukus: Suuremad projektid võivad vajada rangemat struktuuri.
- Kliendi kaasatus: Mõned meetodid eeldavad pidevat koostööd tellijaga.
- Riskifaktorid: Kõrge ebakindlusega projektides on kriitiline riskide juhtimine.
- Meeskonna oskused: Kogenud meeskonnad saavad paremini hakkama paindlike mudelitega.
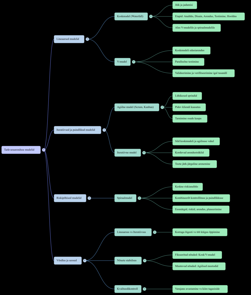
Peamised arendusmudelid
Koskmudel (Waterfall):
See on lineaarne ja jadamisi liikuv lähenemine, kus iga etapp (nõuded, disain, arendus, testimine) peab olema täielikult lõpetatud enne järgmise juurde asumist. Seda kasutatakse peamiselt siis, kui nõuded on alguses väga selged ja fikseeritud.

Iteratiivne mudel:
Kombineerib kosk- ja agiilse mudeli elemente, hõlmates korduvaid arendustsükleid. See võimaldab tootel järk-järgult evolutsioneeruda ja sobib projektidele, kus funktsionaalsus lisandub dünaamiliselt.

Spiraalmudel (Spiral):
See on riskipõhine lähenemine, mis kombineerib iteratiivse arenduse ja koskmudeli elemendid. Igas faasis tehakse põhjalik riskianalüüs, mistõttu on see parim suurte, keerukate ja ebakindlate projektide jaoks.

Agile (Scrum, Kanban):
Iteratiivne lähenemine, mis rõhutab paindlikkust ja kliendikoostööd. See on suunatud projektidele, mis vajavad kiiret reageerimist muutustele ja kus tellija on protsessi tihedalt kaasatud.

V-mudel:
Koskmudeli variatsioon, mis rõhutab testimist igas arendusfaasis. Iga arendusetapp on seotud konkreetse testimistasemega (nt nõuete analüüs vs aktsepteerimistestimine), mis võimaldab testide disaini teha varakult ja vähendada viivitusi.

Võrdlustabel
| Mudel | Peamised omadused | Eelised | Puudused | Millal kasutada? |
|---|---|---|---|---|
| Koskmudel (Waterfall) | Lineaarne, järjestikune; iga etapp sõltub eelmisest. | Selge struktuur ja lihtne juhtimine. | Vähe paindlikkust; testimine alles lõpus. | Väikesed projektid, selged ja fikseeritud nõuded. |
| Iteratiivne mudel | Arendus tsüklitena; funktsionaalsus lisandub samm-sammult. | Varajane tagasiside, lihtsam riskijuhtimine. | Raske prognoosida lõpptähtaega; pidev planeerimine. | Suured projektid, nõuded võivad ajas muutuda. |
| Spiraalmudel | Iteratiivne + lineaarne; keskendub riskianalüüsile. | Tugev riskihaldus; pidev kliendi kaasatus. | Kallis ja keeruline; nõuab riskiekspertiisi. | Suured, keerulised, kõrge riskiga projektid. |
| Agile (Scrum, Kanban) | Paindlik; protsess jaotatud iteratsioonideks. | Kiire tarne; suur kohandatavus; varajane vigade avastamine. | Vajab pidevat koostööd; dokumentatsioon tahaplaanil. | Dünaamilised projektid, ebaselged nõuded. |
| V-mudel | Iga arendusfaas seotud testimisega. | Varajane vigade avastamine; kõrge kvaliteet. | Jäik; raskesti kohandatav muudatustega. | Kvaliteedikriitilised ja stabiilsete nõuetega projektid. |
Analüüs
Milline mudel sobib väikesele projektile?
- Koskmudel (Waterfall): Sobib ideaalselt väikestele ja hästi määratletud projektidele, kus nõuded on selged ja muutumatud.
- Big Bang mudel: Sobib väga väikestele projektidele, kus arendusressursse on minimaalselt ja puudub eelnevalt määratletud plaan.
Milline sobib suurele ettevõttele?
- Spiraalmudel (Spiral): See on väljapaistev keeruliste ja suurte projektide haldamisel, mis on sagedaste muudatustega, kuna see rõhutab põhjalikku riskianalüüsi.
- V-mudel: Sobib suurtele süsteemidele, mis nõuavad ranget valideerimist ja testimist igas arendusfaasis.
Milline sobib kiiresti muutuva nõudega projektile?
- Agiilne mudel (Agile): See on ideaalne projektidele, mis vajavad aja jooksul paindlikkust ja kohanduvust, võimaldades arendusmeeskondadel teha tarkvarale järkjärgulisi muudatusi.
- Iteratiivne mudel: Sobib projektidele, mis nõuavad suurt paindlikkust ja kus toode evolutsioneerub dünaamiliselt, täpsustades nõudeid arenduse käigus.
Mõttekaart











